
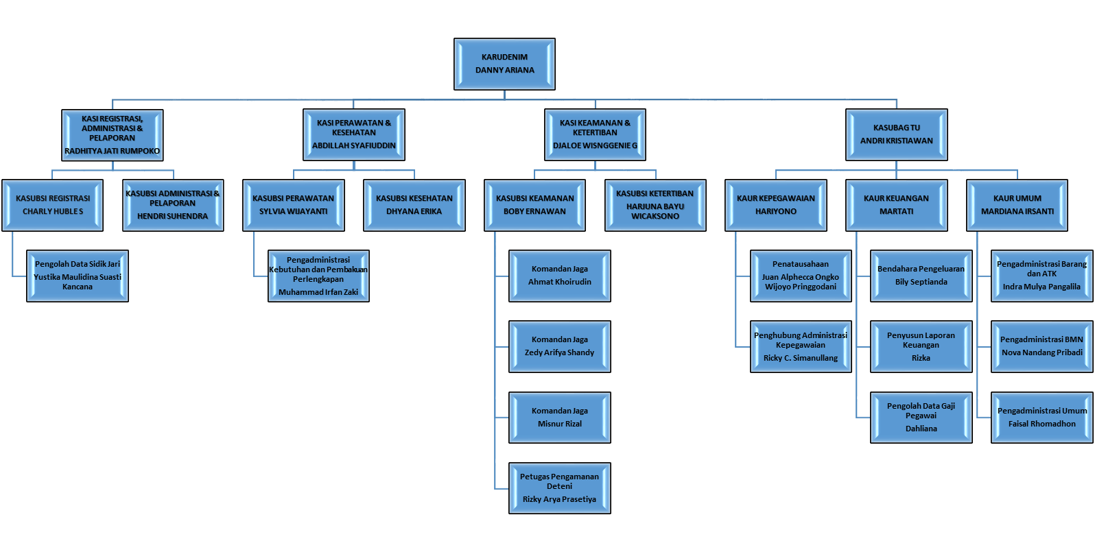
Struktur Organisasi
|
|
Rumah Detensi Imigrasi Balikpapan
|
||||||
| Jalan Sosial tengah No. 66, Lamaru, Balikpapan | ||
| 08115060110 | ||
| Email Kehumasan | ||
| rudenimbalikpapan@kemenkumham.go.id | ||
| Email Pengaduan | ||
| rudenimbalikpapan@kemenkumham.go.id |

|
|
Rumah Detensi Imigrasi Balikpapan
|
||||||
| Jalan Sosial tengah No. 66, Lamaru, Balikpapan | ||
| 08115060110 | ||
| Email Kehumasan | ||
| rudenimbalikpapan@kemenkumham.go.id | ||
| Email Pengaduan | ||
| rudenimbalikpapan@kemenkumham.go.id |